

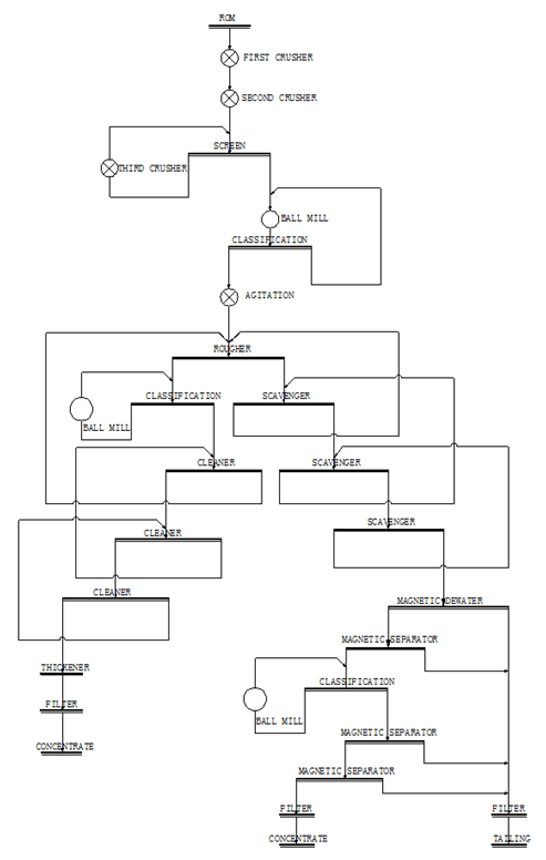
針對蒙古國此項目的具體礦石性質,我們采取了以下工藝流程:破碎采用三段 一閉路,設計采用兩個系列,每個系列為一段閉路磨礦分級。給礦粒度為0~12mm,產品細度-200目占70%,浮選精礦再磨產品粒度-325目占90%。一段磁選精礦再磨產品粒度-200目占85%。采用浮選+磁選的選別流程。原礦經浮選,浮選粗精礦再磨再選后得到銅精礦,浮選尾礦磁選后精礦再磨磁選得到鐵精礦。浮選采用一粗三掃三精流程;磁選采用一粗二精流程。

金鵬對每一個項目都嚴格管理,全程專人跟蹤,保證整體流程的順暢性,設計院跟蹤工程設計,精準定位工藝及其所需產品,不僅保證技術,并為降低客戶成本而選擇最配的工藝。
同時,金鵬對所有產品均實行嚴格的全過程質量管理,在同行業中率先通過了IS9001:2008國際質量認證。數臺大型數控自動割、數控自動焊、5米數控大立車、數控車床、并擁有山東最長的大型15米車床,保證設備的加工精度和優良的外觀質量。
您好!請在下方填寫您聯系方式和詳細需求,以便能為您提供更加詳細的講解。
我們會盡快安排工作人員與您聯系!
您的稱呼:
聯系電話:
您的郵箱:
留言內容:
* 產品:
* 礦石:
* 處理量: (t/d 或 t/h)
* 姓名:
* 郵箱:
* 電話:
* 留言內容: